Le guide essentiel pour comprendre votre contrat EDF de panneaux photovoltaïques

découvrez notre guide complet sur le contrat edf pour les panneaux photovoltaïques. apprenez à garantir votre investissement, à comprendre les modalités de contrat et à optimiser votre installation solaire pour des économies d'énergie durables.

L’installation de panneaux photovoltaïques constitue une démarche cruciale pour les ménages souhaitant optimiser leur consommation d’énergie et réduire leurs factures d’électricité. De plus en plus de foyers français s’orientent vers cette solution, attirés par les incitations financières et les bénéfices environnementaux. Cependant, ce choix nécessite une bonne connaissance des différents types de contrats EDF disponibles afin d’en maximiser les bénéfices. Ce guide essentiel met en lumière les éléments clés à considérer lors de la sélection d’un contrat EDF panneaux photovoltaïques, ainsi que des conseils pratiques pour naviguer dans ce monde complexe.

Explorons ensemble les différents types de contrats, les aides disponibles, et ce que cela signifie pour votre installation. En comprenant les nuances des contrats d’énergie renouvelable, vous pourriez réaliser des économies substantielles tout en faisant un choix écoresponsable. De plus, des preuves et des études de cas montreront comment d’autres ont réussi dans leur transition vers l’énergie solaire. Les bonnes pratiques de gestion et d’optimisation de votre consommation seront également abordées, offrant une perspective complète sur la question.

Les différents types de contrats EDF pour panneaux photovoltaïques

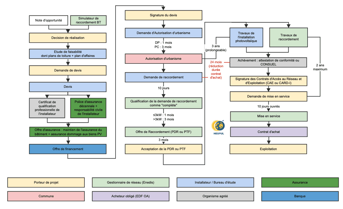
Connaître les types de contrats qui s’offrent à vous est fondamental pour maximiser l’efficacité de votre investissement dans les panneaux photovoltaïques. EDF propose généralement deux options majeures pour les installations photovoltaïques : l’obligation d’achat et le contrat de vente d’électricité au tarif réglementé.

découvrez notre guide complet sur les contrats edf pour l'installation de panneaux photovoltaïques. informez-vous sur les démarches à suivre, les avantages financiers et les options disponibles pour maximiser votre investissement dans l'énergie solaire.

L’obligation d’achat

Ce type de contrat vous permet de vendre directement l’électricité produite à EDF, généralement à un tarif plus avantageux que le prix du marché. Sous l’obligation d’achat, le tarif de rachat est fixé par l’État, et il garantit un achat de votre électricité pendant une durée de vingt ans. Ce système encourage les installations solaires en rendant possible une rentabilité intéressante.

Les tarifs de rachat sont notamment définis en fonction de la puissance installée. Pour plus de détails concernant ces tarifs, il est utile de consulter des ressources spécialisées, comme par exemple ce site qui fournit des informations actualisées.

Le contrat de vente d’électricité au tarif réglementé

Ce contrat est conçu pour les utilisateurs qui souhaitent consommer leur propre énergie tout en ayant la possibilité de revendre l’excédent à EDF. Ce dispositif est particulièrement pertinent pour les ménages qui produisent plus que leur besoin énergétique, surtout dans des régions bénéficiant d’un ensoleillement élevé. Par ce biais, le propriétaire peut maximiser l’utilisation de son énergie solaire tout en profitant des revenus de vente d’excédent.

Il est essentiel de bien comprendre les modalités des deux types de contrats afin de faire un choix éclairé. La compréhension du contrat photovoltaïque est tout aussi importante que l’installation elle-même.

découvrez comment choisir une entreprise de rénovation professionnelle pour garantir la qualité, la fiabilité et la réussite de vos travaux.

Guide pratique pour choisir une entreprise de rénovation professionnelle

Opérer une rénovation professionnelle demande avant tout un choix réfléchi du partenaire idéal. En 2025, le secteur du bâtiment est plus dynamique et exigeant que jamais, mêlant innovations, nouvelles normes et une exigence croissante de transparence. Que vous soyez propriétaire…

découvrez notre guide complet des professionnels de la rénovation à paris pour réussir tous vos projets avec expertise et qualité.

Rénovation et travaux à Paris : guide des professionnels en Île-de-France

Paris se transforme sans cesse, mêlant l’élégance des immeubles haussmanniens à une modernité recherchée par ses habitants. En 2025, la rénovation d’un logement dans cette métropole exige une expertise pointue, prenant en compte les contraintes techniques, légales et urbaines propres…

Aides et subventions à l’installation de panneaux photovoltaïques

Pour encourager le passage à l’énergie solaire, l’État français a mis en place plusieurs dispositifs d’aide. Ces aides financialisées permettent de réduire le coût initial d’installation des panneaux photovoltaïques, rendant cette alternative plus accessible aux ménages. Parmi ces avantages, on trouve la prime à l’autoconsommation qui se décline en plusieurs tranches de soutien selon la puissance de l’installation.

découvrez notre guide complet sur le contrat edf pour les panneaux photovoltaïques. apprenez tout ce qu'il faut savoir sur les démarches, les avantages et les obligations pour installer des panneaux solaires en toute sérénité.

La prime à l’autoconsommation solaire

Cette prime est une aide d’une seule fois qui peut varier entre 100€ et 300€ par kWc à l’installation. Voici comment elle se décline :

  • 220€/kWc pour une installation de 3 kWc ou moins
  • 160€/kWc pour des installations supérieures à 3 kWc
  • 100€/kWc pour les installations dépassant 36 kWc

Pour bénéficier de cette prime, il est nécessaire que votre installation soit certifiée RGE (Reconnu Garant de l’Environnement). L’octroi de cette prime permet de compenser en partie les frais liés à la mise en place de votre installation.

Le taux de TVA réduit

Une autre forme d’aide significative prend la forme d’un taux de TVA réduit, portatif à 10% pour les installations de panneaux photovoltaïques jusqu’à 3 kWc, contre 20% en temps normal. Cette prestations est également accordée automatiquement lorsque l’installateur dispose des certifications requises. Cela représente une économie non négligeable sur le coût final de votre installation. Pour plus de détails sur ces aides financières, vous pouvez consulter des ressources telles que cet article.

découvrez les avantages des panneaux photovoltaïques pour produire une énergie renouvelable et diminuer votre facture d'électricité. apprenez comment installer ces solutions écologiques et optimiser votre consommation d'énergie grâce aux technologies solaires.

Comprendre le fonctionnement des panneaux photovoltaïques pour maximiser votre investissement

Les panneaux solaires photovoltaïques ont révolutionné notre manière de produire de l’électricité. Face à l’augmentation des coûts énergétiques et à la recherche d’alternatives durables, ces dispositifs captent la lumière du soleil pour la convertir en électricité, offrant ainsi une solution…

découvrez les avantages des panneaux solaires pour caravane ! optimisez votre autonomie énergétique lors de vos déplacements avec nos solutions écologiques et efficaces. profitez de votre aventure tout en préservant l'environnement grâce à une installation facile et accessible.

Quel panneau solaire choisir pour votre caravane

Partir à l’aventure en caravane tout en bénéficiant d’une autonomie énergétique est un rêve partagé par de nombreux passionnés. Les panneaux solaires représentent une solution idéale pour réduire les coûts liés à l’électricité tout en minimisant l’impact environnemental. Toutefois, le…

Récupérer votre surplus et les aspects fiscaux

L’un des avantages majeurs de l’installation de panneaux photovoltaïques est la possibilité de revendre le surplus d’électricité produit. Cela peut devenir une source de revenus supplémentaire. Le cadre juridique autour de la revente d’électricité est structuré par le système d’obligation d’achat où EDF et d’autres fournisseurs achètent votre surplus à un tarif fixée par l’État.

découvrez notre guide complet sur le contrat edf pour l'installation de panneaux photovoltaïques. apprenez tout sur les tarifs, les démarches administratives, et les avantages de l'énergie solaire pour optimiser votre consommation et économiser sur vos factures d'électricité.

Conditions d’exonération fiscale

Afin de bénéficier de l’exonération d’impôts sur les revenus générés par la vente de surplus d’électricité, certaines conditions doivent être respectées. Ces conditions incluent :

  • Une puissance de panneaux photovoltaïques ne dépassant pas 3 kWc.
  • Raccordement de votre installation au réseau public.
  • Absence d’utilisation de cette production dans le cadre professionnel.

Ces critères s’appliquent pour obtenir un véritable revenu exonéré d’impôts liés à votre production. Cela favorise des économies non négligeables sur le plan fiscal et encourage davantage l’investissement dans le solaire.

Suivi et gestion de la production

Pour maximiser vos revenus, il est essentiel de surveiller de près votre production d’énergie. Plusieurs entreprises, dont EDF, proposent maintenant des solutions de suivi en temps réel. Cela peut vous aider à équilibrer votre consommation d’énergie ainsi que la gestion de vos appareils électroménagers, surtout en période d’heures creuses.

Passer à un système d’électricité plus personnalisée peut également se traduire par des économies substantielles et une autonomie énergétique. L’adoption de panneaux photovoltaïques représente donc un investissement gagnant-gagnant tant sur le plan économique qu’environnemental.

découvrez comment choisir le panneau solaire idéal pour vos besoins énergétiques. comparez les types, les rendements et les prix pour faire le meilleur investissement écologique et économique.

Quelle marque de panneau solaire choisir : guide complet pour faire le bon choix

Opter pour l’installation de panneaux solaires photovoltaïques représente un choix judicieux pour qui souhaite s’engager dans une démarche de développement durable. En 2025, la recherche d’énergies renouvelables est plus que jamais d’actualité, et les panneaux solaires se présentent comme une…

découvrez les avantages du panneau solaire thermique, une solution écologique pour produire de la chaleur à partir de l'énergie solaire. idéal pour le chauffage de l'eau et le chauffage des espaces, ce système performant vous permet de réduire vos factures énergétiques tout en préservant l'environnement.

Comment construire un panneau solaire thermique ?

Élaborer un panneau solaire thermique constitue une excellente initiative pour exploiter l’énergie solaire tout en réduisant vos factures d’énergie. Ce guide vous intéressera tant pour ses aspects pratiques que pour ses bénéfices environnementaux. Que vous soyez novice ou expérimenté dans…

Comparaison des fournisseurs d’énergie et choix de la marque de panneaux

Au-delà des aspects de financement et de subventions, il est crucial de choisir le bon fournisseur d’énergie ainsi que la marque de panneaux solaires. Les options de comparaison fournisseurs énergie sont nombreuses sur le marché, et il peut être judicieux de peser le pour et le contre d’une multitude d’offres.

Choisir une marque de panneaux solaires

Il existe une variété de marque de panneaux solaires, chacune offrant ses propres caractéristiques, performances et garanties. La sélection de la bonne marque peut déterminer la rentabilité de votre investissement. Des marques telles que SolarWorld, Trina Solar et LG sont souvent citées pour leur fiabilité. Lorsque vous évaluez les panneaux, prêtez attention à des critères tels que l’efficacité, la garantie et la durabilité.

Analyse des offres et tarifs

Pour bien capitaliser sur votre installation, il est conseillé de mener une analyse de marché sur les offres de contrats disponibles. Envoyez des demandes de devis à plusieurs fournisseurs afin de mesurer les tarifs EDF panneaux photovoltaïques disponibles. Ce travail de recherche peut vous assurer d’accéder aux offres les plus compétitives.

Conclusion

Organiser efficacement votre projet photovoltaïque est réalisable avec une bonne compréhension des contrats, des aides disponibles et une étude des marques et fournisseurs. En optant pour des solutions photovoltaïques efficaces, vous garantissez non seulement une rentabilité de votre investissement, mais également une empreinte carbone positive pour les années à venir.

découvrez l'importance de la surface des panneaux solaires pour optimiser leur efficacité énergétique. apprenez comment la taille et l'orientation influencent la production d'électricité solaire et maximisez l'impact de votre installation.

Quelle surface de panneaux solaires thermiques choisir pour un chauffage optimal ?

La question de la surface de panneaux solaires thermiques à choisir pour obtenir un chauffage optimal solaire est cruciale pour maximiser l’efficacité de votre installation solaire. En effet, la surface disponible pour l’installation, le type de panneaux ainsi que l’orientation…

découvrez notre kit panneaux solaires complet pour une énergie renouvelable efficace et durable. profitez d'une installation facile et d'une réduction de votre facture d'électricité tout en contribuant à la préservation de l'environnement.

Kit panneau solaire thermique : guide des prix et conseils d’achat

Le choix d’un kit panneau solaire thermique peut être un enjeu complexe tant par les différentes configurations disponibles que par la multitude de prix. Cet article explore en profondeur les aspects essentiels à considérer pour un achat éclairé, en se…

Laisser un commentaire

Panneau Photovoltaique Solaire Pro 4.9 (98%) 20240 votes

Recevez votre devis gratuit pour installer des panneaux photovoltaïque

X